诚信 卓越
创新 求真
我们将竭诚为您服务
029-88350041
新闻中心
您现在的位置:首页 > 新闻中心 > 企业新闻

西安中策荣获中国地理信息产业协会表扬

浏览次数: 发布日期:2020年06月05日
分享:

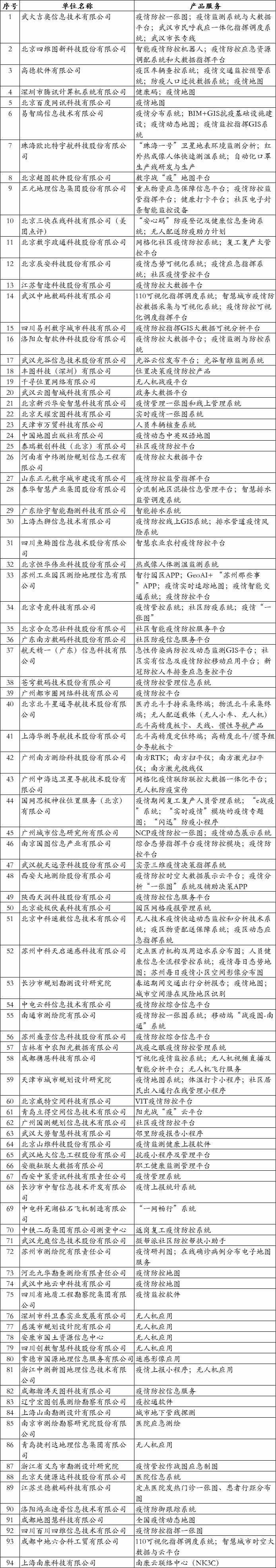
6月3日,中国地理信息产业协会发布中国地理信息产业协会关于表扬疫情防控先进企业的决定,我公司研发的疫情管理系统荣获表扬。日后,我们将继续凝聚力量,开拓创新,为打赢疫情防控阻击战继续提供优质服务为社会发展贡献一份力量。

附:地理信息产业疫情防控先进企业名单


关于中策
中策简介
企业文化
联系我们

陕西省西安市雁塔区太白南路139号荣禾云图中心16层

3022459756  zhongce1999@163.com

029-88350041 13709190222

二维码
中策资讯科技集团有限公司 2010-2026 版权所有 Copyright @2026 zcgis.com zcgis.com.cn, All Rights Reserved
陕ICP备13004573号 技术支持:方南科技